跳转至
西贝红冰箱
西贝红冰箱

西贝“红冰箱工作法”深度拆解

核心定义

红冰箱 是西贝借鉴丰田精益管理(Lean Management)创造的一种质量管理工具。在西贝门店显眼位置摆放一台红色冰箱,标语为“消灭不良品,道道都好吃”。冰箱内专门存放 被顾客退回的菜自检不合格的食材/菜品 ,用于每日复盘分析。

一、 起源与底层逻辑

红冰箱的灵感来源于2015年西贝高管对丰田公司的考察。在丰田生产线上,一旦发现次品或问题,红灯亮起,生产线暂停,问题被放入红盒子分析。

1.1 可视化管理 (Visualization)

  • 具象化: 将抽象的“口感不好”、“不合格”转化为具象的实体证据。如果不保留实体,厨师长很难判断是咸了、淡了还是凉了。
  • 警示作用: 放在显眼位置,时刻提醒全员:“这就是我们制造的失败”,打破“差不多就行”的惰性心理。

1.2 海恩法则 (Heinrich's Law)

西贝认为,每一起严重的食品安全事故背后,必然有29次轻微事故和300起未遂先兆。红冰箱的作用就是 捕捉那些“未遂先兆”和“轻微事故” ,防止其演变成颠覆企业的重大食安危机。

二、 执行机制:PDCA闭环

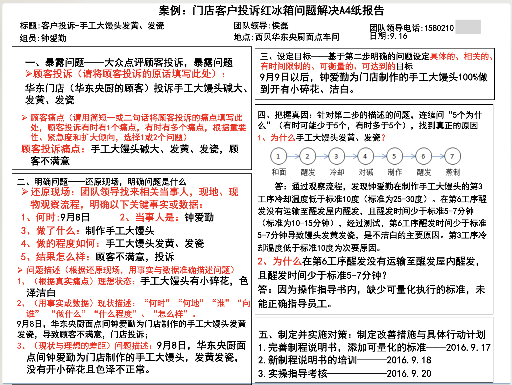
红冰箱不仅仅是一个容器,它配合一套 “红冰箱A4报告”,形成了一个完整的质量改进闭环。

步骤 动作描述 目的与细节
P (Plan) 暴露 顾客退菜或员工自检发现问题,立即放入红冰箱,不准倒掉。 问题导向。没有问题就是最大的问题。只有保留证据,才能分析真因。
D (Do) 分析 每日闭餐后,店长和厨师长针对红冰箱内的菜品召开复盘会,填写“红冰箱A4报告” 寻找真因。不是追究“谁做坏了”,而是分析“为什么坏了”?是原料问题?设备故障?还是培训不到位?。
C (Check) 行动 制定具体的改进措施,并在次日或规定时间内执行。 落实责任。例如发现羊肉串老了,是烤箱参数设置不对,还是解冻时间不足?。
A (Act) 固化 验证改进效果,有效的措施形成新的SOP(标准作业程序)。 标准化。将临时解决变为系统能力,避免同样错误重复发生。
西贝红冰箱PDCA闭环

西贝红冰箱PDCA闭环
西贝红冰箱PDCA闭环

西贝红冰箱A4报告

西贝红冰箱A4报告
西贝红冰箱A4报告

三、 核心文化:免责与激励

这是红冰箱机制能否落地的 “生死线”。如果做不到这一点,红冰箱就会变成摆设。

铁律:不惩罚暴露问题者

西贝规定:不能惩罚暴露问题的门店和员工

  • 逻辑: 如果员工因为退菜被罚款,他们会本能地阻拦顾客退菜,或者偷偷倒掉不良品。只有 免责 ,真实的数据(如真实的退菜原因、异物投诉)才能流向总部,总部才能收集到真实信息进行系统性改善。
  • 激励: 鼓励主动暴露问题。西贝甚至通过“喜悦奖”等机制,奖励那些敢于自检、敢于把不合格品放入红冰箱的员工。

四、 逆向KPI:退菜率管理

西贝对红冰箱的考核指标非常独特,它不追求“零退菜”。

  • 1%-2%的红线: 西贝曾设定目标,退菜率 不能低于1%,也不能高于2%
    • 低于1%: 说明员工在掩盖问题,或者顾客没说真话。
    • 高于2%: 说明出品质量失控,需要整改。
  • 成本认知: 西贝每年拿出数千万(曾高达1亿)的退菜成本,这被视为 “质量检测费”“信任投资” ,而非纯粹的损耗。

五、 对同行的启示

对于餐饮同行而言,学习红冰箱不应只学形式,建议关注以下三点:

  1. 实物留存: 哪怕没有红冰箱,也要建立 “客诉菜品留存机制” 。不要让服务员随手倒掉退菜,每一盘退菜都是提升品质的教材。
  2. 真因分析: 不要只停留在“把菜退了/免单了”这种客服层面,要深入到 “供应链-设备-培训” 的后台层面找原因。
  3. 安全感: 建立 “红冰箱式”的免责文化 。让一线听得见炮声的人敢于说真话,企业才能活得久。