跳转至

西贝贾国龙 2025 年新年贺词

董事长寄语

亲爱的西贝伙伴:大家好!

2025 年新年的钟声已经敲响,我谨代表公司董事会,祝大家新年快乐!身体健康!阖家幸福!

今年新年贺词,我少说大道理,只讲三个顾客的故事就好。

第一个故事:关于亲情

年底“西贝老贾请顾客”,坐我身旁的是和我同龄的黄女士,她一见面就对我说:“你们一定要做好啊!”

交流后得知,黄女士过去 180天 点了 235次 西贝外卖,几乎每天都要点一道 海带肉丸汤

黄女士说,这道汤菜是给她 93岁父亲 点的。父亲本就挑食,半年前病愈后更不爱吃肉,但大夫建议老人一定要吃一点红肉,黄女士四处寻觅老人能吃的肉,找来找去发现,居然能吃西贝的丸子!

现在黄女士每天在家给父亲做条鱼,再点一份西贝海带肉丸汤,丸子中午 5 颗,晚上 5 颗,成为老人每天的营养来源。黄女士还说:“汤里的海带芽特嫩,感觉像吃豌豆尖儿。”


第二个故事:“把更好的给孩子”

西贝专业儿童餐总导师张瑞青女儿因肺炎住院,邻床是个 5 岁男孩,每天要妈妈点西贝,还自己报菜名:头一天点 酸汤莜面鱼鱼(也是我 4 岁孙女的最爱)和 厚嘟嘟牛肉杂粮汉堡,第二天点 蒙古奶酪饼甜蜜蜜香烤鸡翅

男孩边吃边问妈妈:“妈妈,西贝的厨师咋就这么会做饭?”张瑞青在一旁听到,介绍自己就是在西贝工作了 16 年的厨师,给一家人讲“西贝的厨师咋就这么会做饭”:

  • 厚嘟嘟牛肉杂粮汉堡:选用牛身上很嫩的部位 牛上脑;为让孩子多吃一点蔬菜,肉饼中还拌进了胡萝卜、洋葱;汉堡胚中添加杂粮黑米面,烫面工艺发酵让汉堡胚更柔软、保湿。
  • 甜蜜蜜香烤鸡翅:之前用的新奥尔良调味酱调料味过重,压住了鸡肉原香,现正测试用 蔬菜粉替代——使用洋葱粉去腥,番茄粉、甜椒粉提色。

初心的追问

有人问我下这么大功夫做专业儿童餐的初心是什么?我说很简单:把更好的给孩子

小时候我们一家人吃饭,一整只鸡上桌,爸妈总会先把鸡腿掰给我吃,说“男孩吃鸡腿涨力气”,把鸡翅掰给姐姐、妹妹吃,说“女孩吃鸡翅会梳头”。我从小就是这么被爱大的,现在就想这么爱我的孙女、孙子和所有吃西贝的小朋友们。

2025年,我要下决心全面升级儿童餐:

  • 能有机不普通
  • 能天然不添加
  • 能现做不预制

我们要用更高品质的食材、更精心的烹饪方式、更科学的营养搭配,把更好的给孩子。具体的“爱的行动”包括:

  1. 现做现吃:您体验过用新鲜土豆、新鲜油现切、现炸、现吃的薯条吗?您体验过用新鲜番茄当天做当天吃的番茄酱吗?
  2. 无抗鸡肉:很多妈妈担心孩子吃了含抗生素的鸡肉早熟,西贝将推出 甜蜜蜜无抗鸡肉串,原料用不打抗生素、生长期 90 天的麻黄鸡。逐步全面实现无抗鸡肉,食材成本变高也要这么干。
  3. 极致去刺:西贝将上市一款 轻烤宁德大黄鱼套餐,为彻底去鱼刺,我们想尽办法,孩子吃的每一份大黄鱼,过 4 道 X 光机检测还不够,还有工人亲手摸刺、挑刺。
  4. 父母之心:门店儿童餐档口里的厨师,宝爸宝妈优先入职。我们的出餐标准就是:手里这盘儿童餐,我会端给自己孩子吃吗?

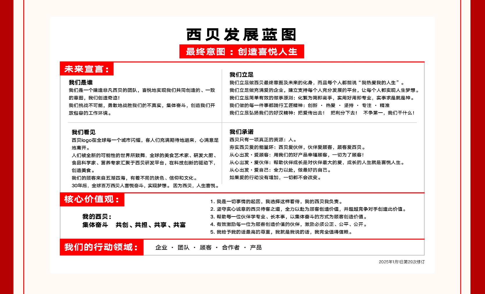
西贝发展蓝图上说:“如果爱的行动没有增加,一切都不会改变。”

西贝蓝图
西贝蓝图:爱的行动

第三个故事:关于幸福感

前几天和两组家庭顾客晚餐,5 岁的郝好和 6 岁的歆歆都是吃西贝长大的女孩,吃着吃着隔壁包间响起了变魔术的音乐声,郝好和歆歆跑去看,原来是两个年龄相仿的女孩在开生日会。

郝好几乎认识门店每一位服务员,也知道门店魔术道具箱在哪里,就跑去翻出一面和她一般高的彩旗,和歆歆一人拎住一角跑回生日会现场,冲两位小寿星抖出画着“祝你生日快乐”的彩旗另一面,特有成就感!不一会儿,两位小寿星又手捧生日蛋糕来我们包间回赠给郝好和歆歆。

幸福的来源

四个小女孩拥抱在一起的那一刻让我确信,美食不只满足口腹,美食还是粘合剂,人与人之间的真诚联结是幸福感的重要来源。

聚餐
我(左一)、张丽平(右一)与郝好(左边女孩)一家、歆歆(右边女孩)一家在一起

2025 战略思考与展望

今年是西贝创业第 37 个年头。西贝到底在哪里能为顾客做出更大的贡献?

  • 西贝 = 西北菜?
  • 西贝 = 草原的牛羊肉,乡野的五谷杂粮?
  • 西贝 = 闭着眼睛点,道道都好吃?

好像都对,但中国餐饮供给丰富度和品质全球第一,好吃,我判断逐渐会变成行业标配,光拼菜,太卷了。但西贝有一个优势别人不好追,就是 儿童餐带来的家庭带娃吃饭消费场景,就是 家庭聚餐的欢乐场景

两大体验产品创新

2025 年,西贝在升级儿童餐同时,还将创新两款围绕家庭欢聚的体验产品:

产品名称 核心价值
亲子厨艺课堂 体验“把更好的给孩子”的道场。
宝宝生日会 家庭里面谁还不是个宝宝呢?过生日,来西贝!一定给你一个难忘的回忆!

行业洞察:新质生产力

有人说,谁能把餐饮做成娱乐业,满足顾客的精神需求,谁大成。我认这个观点。

餐饮业是经营美好人际关系的服务业,我们这个行业的新质生产力就是情绪价值,就是不冷漠,就是人情味儿。

战略定位

战略就是抢占一个生态位。西贝最新战略定位是:

家庭欢聚餐厅

目标成为 “中国一二三四五线城市家庭带娃吃饭首选餐厅”,成为 “中国一二三四五线城市家庭聚餐首选餐厅”

“家有宝贝,就吃西贝” “家庭欢聚,就到西贝”

西贝东方路店
上海东方路旗舰店实景图

我们都知道餐饮业是勤行,餐饮人每天从早忙到晚,很“辛苦”,但我们不怕“苦”,我反而觉得我们是世界上最幸福的一群人,因为我们每天都有机会付出爱,并得到爱。

什么是爱?爱是真的为TA好,善待每一个员工,幸福每一个顾客,爱是一个个无比具体的行动。

  • 如果爱的行动没有增加,一切都不会改变!
  • 只要爱的行动持续不断,西贝的事业就会生生不息!

再次祝大家新年快乐!

西贝餐饮董事长 贾国龙 2025年1月1日